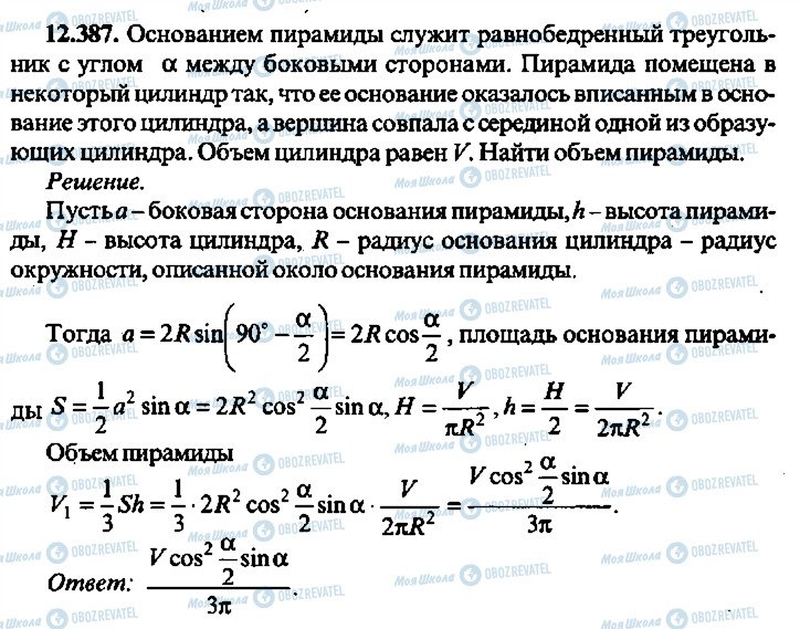
387. Решение к главе 12