10.3.C06. 3. Окружности


- 10.3.A01
- 10.3.A02
- 10.3.A03
- 10.3.A04
- 10.3.A05
- 10.3.A06
- 10.3.A07
- 10.3.A08
- 10.3.A09
- 10.3.A10
- 10.3.A11
- 10.3.A12
- 10.3.A13
- 10.3.A14
- 10.3.A15
- 10.3.B01
- 10.3.B02
- 10.3.B03
- 10.3.B04
- 10.3.B05
- 10.3.B06
- 10.3.B07
- 10.3.B08
- 10.3.B09
- 10.3.B10
- 10.3.B11
- 10.3.B12
- 10.3.B13
- 10.3.B14
- 10.3.B15
- 10.3.C01
- 10.3.C02
- 10.3.C03
- 10.3.C04
- 10.3.C05
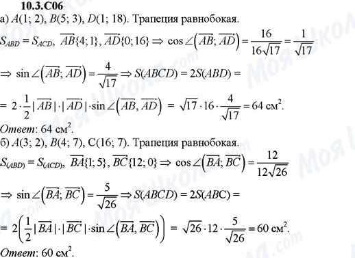
- 10.3.C06
- 10.3.C07
- 10.3.C08
- 10.3.C09
- 10.3.C10
- 10.3.C11
- 10.3.C12
- 10.3.C13
- 10.3.C14
- 10.3.C15
- 10.3.D01
- 10.3.D02
- 10.3.D03
- 10.3.D04
- 10.3.D05
- 10.3.D06
- 10.3.D07
- 10.3.D08
- 10.3.D09
- 10.3.D10
- 10.3.D11
- 10.3.D12
- 10.3.D13
- 10.3.D14
- 10.3.D15